🇹🇷
🇬🇧 English
🇩🇪 Deutsch
🇫🇷 Français
🇳🇱 Nederlands
🇪🇸 Español
🇷🇺 Русский
🇯🇵 日本
🇨🇳 中国人
العربية 🇸🇦
فارسی 🇮🇷
Kurumsal
Hakkımızda
Politikamız
Doktorlarımız
Kadromuz
Donanım
Hizmetlerimiz
SKS
Organizasyon Yapısı
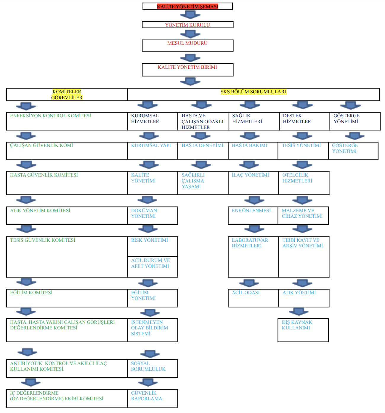
Kalite Yönetim Birimi ve Çalışmalar
Başvuru Evrakları
Görüş ve Öneri
Anlaşmalı Olduğumuz Kurumlar
İLETİŞİM
Olbia Diyaliz Merkezi
Kalite Yönetim Birimi ve Çalışmalar
Close
Olbia Diyaliz Merkezi
Hakkımızda
Politikamız
Doktorlarımız
Ekibimiz
Donanım
Hizmetlerimiz
İletişim
Başvuru Evrakları
Organizasyon Yapısı
Kalite Yönetim Birimi
Anlaşmalı Olduğumuz Kurumlar
Görüş ve Öneri
İş Başvuru Formu
Aydınlatma Metni
Açık Rıza Metni
© 2022